A digital guide for young activists
Alongside 45 educators and 15 NGOs from 12 European Countries, we created a guide that worked to inspire active change in young people across Europe.

The request
To return in an accessible format the results of the Start The Change educational project that involved 15 NGOs in 12 European countries from 2017 to 2020.
The Start The Change partners approached us with the need to create a product that would be a testament to the 3 years of the project and continue to inspire young communities even after the initiative had ended.



The aim of the project was to inspire young changemakers to implement projects and raise awareness in their communities on issues such as sustainable development and migration.
The solution
Through strategic workshops organised with the project leaders, we opted for the production of a digital guide divided into 8 steps, 4 sections and translated into 10 languages. 8 Steps to be a Changemaker is a platform offering advice, insights and tools to help groups of young activists convert their insights into real action.
Created with the contribution of teachers, educators and organisations across Europe, it provides a concrete example of a community activist in support of the 17 Sustainable Development Goals defined by the United Nations.

The process
1. Strategic workshops:
Our adventure started with the analysis of the 8 steps made by the coordinators of Start The Change Project - an 8-page document, simple in appearance but full of information and opportunities. This led us to define the key aspects of the intervention and provide a pragmatic strategy for converting the resource base into an articulated educational product.
We held a series of workshops with key project partners to share a common vision, assessed the needs of individual stakeholders, orchestrated the collection of data from the 12 countries and analysed the content provided by them.
At the end of the project scoping process we came to the conclusion that the best format to encapsulate all the materials and make them easily accessible was a digital guide.
Why did we choose to produce a digital guide?
-> Capillary dissemination beyond the physical limits of print
-> Scalability of the platform through user contributions
-> Optimised for smartphones
-> Easier access and more durable
-> Possibility of greater dissemination through sharing on social networks
2. Gathering materials and contents co-creation:
Building on the excellent work of the international team, we developed a questionnaire to be submitted to all project partners, giving them the opportunity to take part in the production of the guide. The response was enthusiastic and we managed to grow from the initial 8-page document to a 40-page document.
The 8 Steps to be a Changemaker guide is aimed at the younger generation: students, volunteer groups and young dreamers who share a passion for activism, human rights and environmental care. With this in mind, we brought in our network of copywriters and revised the texts to make sure the platform spoke to its users in a clear and reassuring way. We created a compelling narrative, with a friendly tone, capable of accompanying and stimulating users through each section of the guide. In addition to descriptive texts, we opted for diagrams, examples, open questions and lists to make the reading as interactive as possible and never monotonous.
3. User Experience e worksheets:
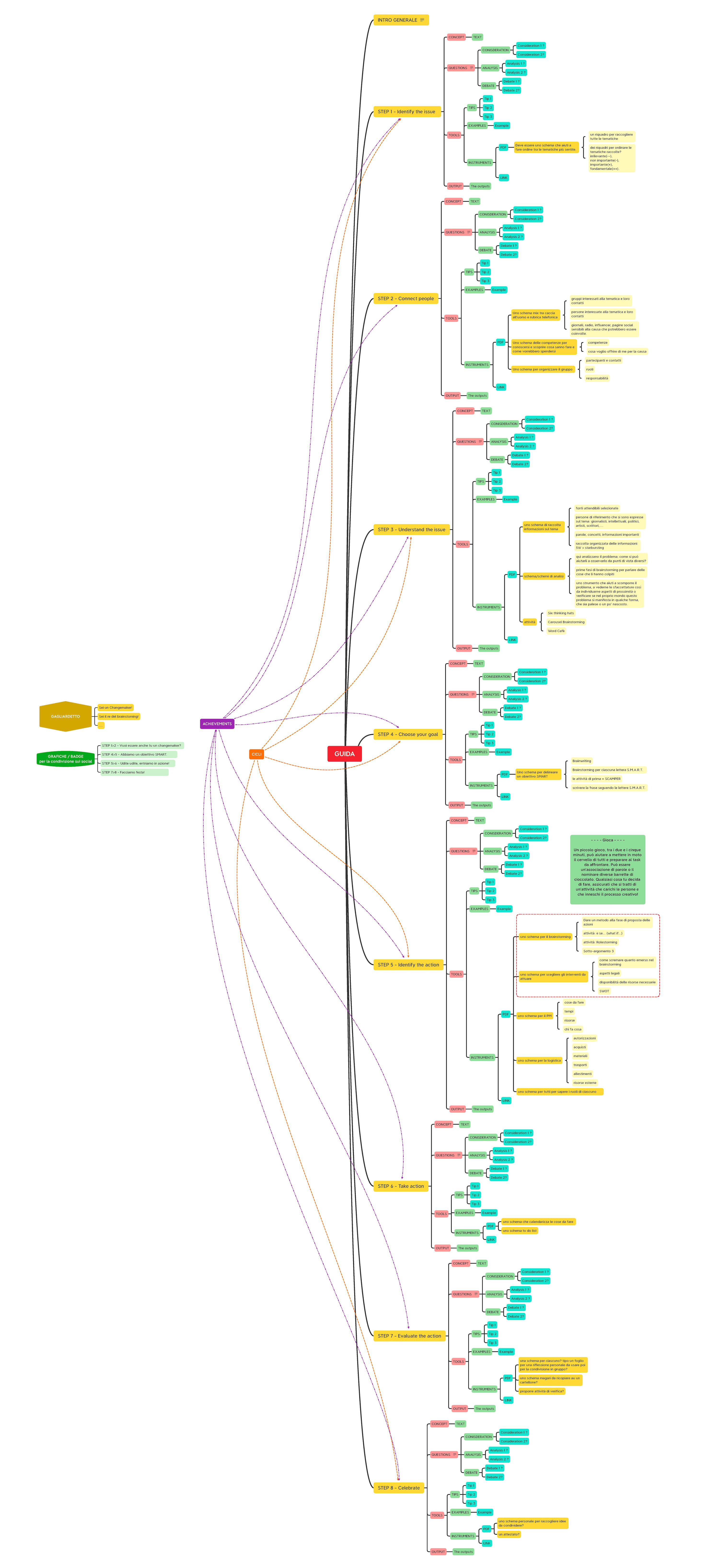
One of the challenges of the project was to shape the 8 steps: there was a lack of concrete supporting tools to convert ideals into objectives S.M.A.R.T. (Specific, Measurable, Achievable, Relevant, Time-based).
Questions such as "What should I do?" "Can I go on?" "How do I do it? "How do I do it?" "How can I organise the details?" "What are the priorities?" had to be answered through the guide. To do this, we decided to enrich the text with additional resources, and to divide each step into 1. Concept (an introductory text explaining the scenario and the objectives to be achieved) 2. Questions (divided into considerations, analysis and debates) 3. Tools (tips, advice and working tools) 4. Output (verification of the learned notions and results).

The worksheets in the "tools" section have been based on recognised systems of collaboration such as starbursting-brainstorming, GANTT diagrams, SWOT analysis and S.M.A.R.T. objectives, and reworked in a simplified format to educate younger users in the use of good collaboration and design practices. Finally, to make the journey more engaging and stimulating, we have introduced Achievements and Cycles that make the experience less linear and generate connections between the various sections of the guide.

4. Design and development of the digital guide
The guide is divided into 4 sections, translated into 10 languages (Italian, English, German, Czech, Spanish, French, Slovenian, Slovakian and Polish) and enriched with links to external resources, exercises, questions, reflections and worksheets.


Introducing the worksheets in printable format has enabled to keep the collaboration analogical: changemakers are encouraged to meet and talk at the same table.

The graphic design of the guide was created in line with the brand identity of the Start The Change Project, enriched with illustrations, stickers and badges that stimulated the sharing of the objectives achieved and transported the commitment of the young changemakers on the main social platforms.
The complete and updated guide can be found here.




